國函〔2021〕94號
北京市、天津市、河北省、遼寧省、吉林省、黑龍江省、上海市、江蘇省、浙江省、安徽省、福建省、山東省、湖北省、廣東省、海南省、重慶市、四川省、貴州省、云南省、陜西省、新疆維吾爾自治區人民政府,商務部、司法部:
商務部、司法部關于在全面深化服務貿易創新發展試點地區暫時調整實施有關行政法規和國務院文件規定的請示收悉。現批復如下:
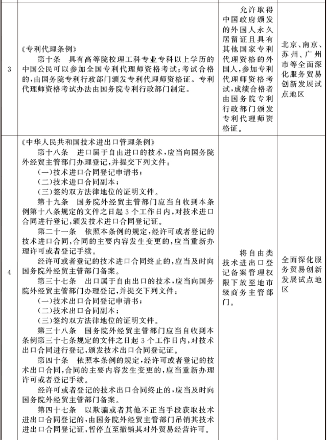
一、按照《國務院關于同意全面深化服務貿易創新發展試點的批復》(國函〔2020〕111號)要求,同意自即日起至2023年8月1日,在全面深化服務貿易創新發展試點地區暫時調整實施《旅行社條例》、《商業特許經營管理條例》、《專利代理條例》、《中華人民共和國技術進出口管理條例》、《國務院對確需保留的行政審批項目設定行政許可的決定》、《國務院關于取消和下放一批行政許可事項的決定》、《國務院辦公廳關于對在我國境內舉辦對外經濟技術展覽會加強管理的通知》的有關規定(目錄附后)。
二、國務院有關部門、有關地方人民政府要根據上述調整,及時對本部門、本地區制定的規章和規范性文件作相應調整,建立與試點工作相適應的管理制度。
三、全面深化服務貿易創新發展試點期滿,國務院將根據實施情況對本批復的內容進行調整。
附件:國務院決定在全面深化服務貿易創新發展試點地區暫時調整實施的有關行政法規和國務院文件規定目錄
國務院
2021年9月15日
(此件公開發布)
附件:國務院決定在全面深化服務貿易創新發展試點地區暫時調整實施的有關行政法規和國務院文件規定目錄




